m6A是mRNA上最丰富的修饰,遍布于真菌、动物、植物及RNA病毒。m6A可以分别在甲基转移酶复合物和去甲基酶的作用下可逆地生成及去除,由m6A结合蛋白识别并发挥功能。以上m6A相关的三类蛋白在哺乳动物中被鉴定及表征。但植物中相关的研究十分有限。

图1. m6A需要3类蛋白进行可逆调控发挥功能
近几年来,北京大学何川/贾桂芳课题组通过将m6A的相关研究拓展到植物体系中,深入研究表观转录组修饰m6A对植物生长发育调控机制,为未来生物育种提供科学指导。他们鉴定了拟南芥中的m6A去甲基酶ALKBH10B,发现ALKBH10B缺失会导致拟南芥显著的晚花表型,ALKBH10B通过影响FT,SPL3和SPL9的甲基化水平调控拟南芥的成花诱导。相关研究成果于2017年11月27日在The Plant Cell在线发表(Plant Cell, 2017, 29: 2995-3011)。
不同的识别蛋白通过对m6A的结合,对mRNA的加工代谢产生不同的调控作用,进而影响细胞不同的生理功能。研究m6A结合蛋白对于阐明m6A在植物中的调控机制至关重要,但是目前这方面的研究尚未开展。近日,他们在The Plant Cell报道了拟南芥中第一个m6A的结合蛋白ECT2。
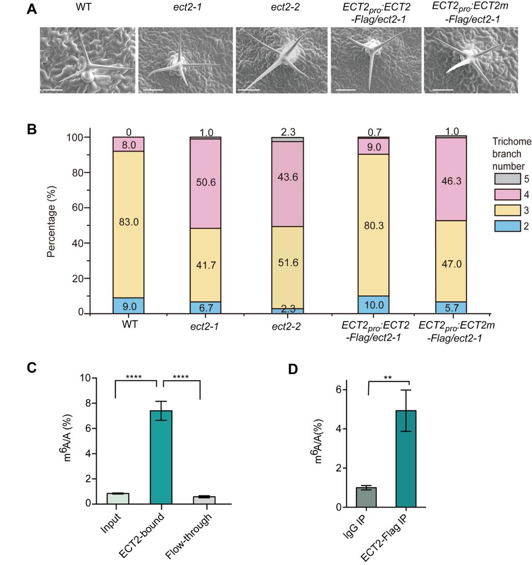
该研究鉴定出拟南芥中YTH结构域蛋白ECT2为m6A的结合蛋白,并且发现ECT2可以通过结合m6A影响拟南芥表皮毛的正常发育(图2)。通过开发甲醛交联-免疫共沉淀(Formaldehyde-crosslinking and immunoprecipitation, FA-CLIP)技术,鉴定出全转录组水平的ECT2-mRNA相互作用位点,揭示ECT2主要结合mRNA的3'非翻译区(3'UTR),并且倾向于结合保守序列URUAY (R=G>A, Y=U>A, 其中UGUAY序列 占90%以上)。使用植物细胞核裂解液进行的体外酶活实验和凝胶迁移实验(EMSA)证明UGUA序列为植物特有的m6A保守序列,且UGUm6A可以被ECT2高特异性识别。亚细胞定位实验表明ECT2蛋白分布于细胞核和细胞质,结合高通量测序数据分析,推测ECT2具有双重功能,ECT2可能在细胞核中通过结合甲基化的UGUA调控pre-mRNA的3'UTR加工,在细胞质中ECT2促进mRNA的稳定性。进一步机理研究发现影响表皮毛发育的三个基因ITB1, TTG1及DIS2的转录本可以被m6A修饰且被ECT2结合,在ECT2的T-DNA插入突变体中,ITB1, TTG1及DIS2的mRNA稳定性降低,mRNA表达量水平降低,继而导致ect2突变体中表皮毛分叉数增多。ECT2功能的研究有利于进一步理解m6A对mRNA代谢的作用及m6A对植物生长发育的影响。
该工作近日以长文的形式在The Plant Cell杂志在线发表,题目为 “The m6A Reader ECT2 Controls Trichome Morphology by Affecting mRNA Stability in Arabidopsis”,被选为当期的重点推荐文章。贾桂芳副研究员为本文通讯作者,第一作者为化学与分子工程学院12级博士研究生魏连环同学,该课题组博士研究生宋培哲、王烨、唐乾、肖雨、张笑等多位同学及博士后喻琼和段洪超为本课题的完成提供了帮助。相关工作得到了国家科技部和国家自然科学基金委的资助。

图2. ECT2为 m6A的结合蛋白,其m6A结合功能调控拟南芥表皮毛分叉
文章链接: http://www.plantcell.org/content/early/2018/04/30/tpc.17.00934