光诊疗学(Phototheranostics 或Phototheragnostic)作为一种新兴的非侵入性诊疗模式,其基本思想是通过光激发整合协同诊断和治疗功能,也是现代精准医学的重要组成部分。通常,光敏剂具有治疗或诊断的单一功能,因此,具有多功能的诊疗试剂的构建通过不同功能的分子连接或者混合起来。这样的方式往往需要复杂的设计与合成,而且不同的组分也将带来不确定的药代动力学。显然,如果能在同一分子中以简单可控的方式实现多功能的集合、平衡,将极大简化分子光诊疗试剂的设计和制备,为光诊疗学的实用化奠定基础。其中,如何对激发态能量的耗散途径进行精细的调控是实现这一目标的关键。
北京大学化学与分子工程学院张俊龙课题组长期从事分子光诊疗试剂的研究,特别是在仿生光收集天线分子和模拟生物光敏/催化过程方面取得了重要进展。针对光诊疗试剂的设计,该课题组提出“金属调控”策略,即在光吸收配体固定的情况下,通过价态相同、尺寸相近、反应性相似的金属置换,调控金属与配体激发态能量的传递过程,实现整个分子激发态能量的耗散途径的平衡。这个方法突破了分子光敏剂(包括金属配合物)设计中基于有机骨架(organic frame)修饰的传统设计思路,突出了“金属维度”。稀土金属通常以三价阳离子的形式稳定存在,具有独特的4f内层电子构型和丰富的电子能级和相关光学、电学和磁学性质,与配体激发态能级混合,呈现“阶梯状”能级分布,是考察“金属调控”策略调控激发态能量耗散途径的理想金属。近期,他们与美国德州大学奥斯汀分校的Jonathan L. Sessler教授合作,巧妙通过稀土金属的置换,调控金属配合物的激发态能量耗散过程,进而实现汇集光治疗和诊断功能于同一分子的光敏剂 (图1)。

图1. Ln配合物中能量耗散途径示意图和光声成像引导的光热/光动力协同治疗
基于近红外吸收的咔唑卟啉配体,合成了一系列具有不同稀土金属中心(Ln = Gd,Yb,Er)的配合物。这些配合物在650-850 nm的光疗窗口有着较强的吸收,通过吸收、发射以及瞬态吸收光谱,并结合理论计算,揭示了Ln配合物在光激发下的能量耗散途径高度依赖于配体三重态和Ln离子激发态之间的能隙 (图2)。其中,Yb配合物在产生单线态氧、放热及发光等能量耗散途径之间表现出了良好的平衡,同时实现光声成像、光热治疗、光动力治疗等功能。

图2. 纳秒瞬态吸收光谱和光诊疗试剂激发态能量耗散途径的雅布隆斯基图
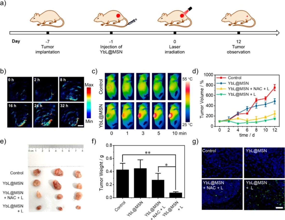
通过将Yb配合物负载到介孔二氧化硅纳米颗粒中,得到了具有水溶性以及生物相容性的YbL@MSN,并显示出较高的光热转化效率 (η = 45%)以及良好的单线态氧量子产率 (ΦΔ = 31%)。此外,小鼠肿瘤模型研究表明YbL@MSN可在活体内实现光声成像引导下的光热/光动力协同治疗,在单次近红外激光照射后能够明显抑制肿瘤的生长 (图3)。

图3. 小鼠肿瘤模型:光声成像引导下的光热/光动力协同治疗效果
综上,该研究提出了一种光诊疗试剂设计策略,通过配位Ln离子对光敏剂的激发态特性进行调节,实现不同诊疗功能间的平衡。这一成果近期发表在Journal of the American Chemical Society(J. Am. Chem. Soc. 2021, 143, 7541-7552 )上,第一作者是北京大学化学与分子工程学院博士后朱孟良。张俊龙教授和Jonathan L. Sessler教授为该文共同通讯作者。合作者还包括湖南师范大学的宋建新教授和北京师范大学的张文凯教授。该研究得到了国家自然科学基金委员会、科技部、北京分子科学国家研究中心及化学与精细化工广东省实验室的经费支持。